Products
Products
     
    Chateau 5G R17 ax Get online instantly – even without a SIM card. The iconic MikroTik 5G home router gets its smartest upgrade yet... full eSIM support!

    Chateau 5G ax R17 may look familiar – the sleek design, the mighty dual-band Wi-Fi 6 coverage, and all the impressive RouterOS v7 features. But under the hood, everything’s been pushed further.

    Now powered by 5G Release 17 cutting-edge modem, Chateau takes full advantage of the latest mobile technologies, including advanced carrier aggregation combinations. That means faster downlink speeds, increased signal stability and responsiveness, even in regions where the mobile tower is far away. Wherever you are, Chateau finds the signal sweet spot.

    Your network, your rules: eSIM or microSIM

    Chateau has a true embedded SIM (eSIM) built right in, fully compatible with:

    MikroTik Connectivity
    (pre-activated data plans)

    Third-party eSIMs
    (Mobile operator eSIM profiles)

    Multiple eSIM profiles
    (easily added, switched, or stored)

    With four powerful built-in LTE/5G antennas and two external dual-chain Wi-Fi 6 antennas, Chateau gives you great performance for download and upload even in a busy, crowded environment:

    • Smart aggregation with wide regional FDD + TDD band support;

    • Extra strong signal pickup thanks to 4x4 MIMO;

    • Wi-Fi coverage designed for homes of all sizes, including multi-floor setups.

    Chateau runs RouterOS v7, MikroTik’s industrial-grade operating system used by ISPs and sysadmins around the world – but with a simple user-friendly interface that anyone can learn to use. And if you’re not sure about diving deep into the world of networking – no worries, we also have iOS/Android app for even easier installation!

    Set up a secure VPN. Optimize streaming. Limit bandwidth. Create VLANs. Block sites. Send SMS alerts when usage peaks. All without subscriptions or paywalls.

     Send purchase questions

    Specifications

    Details
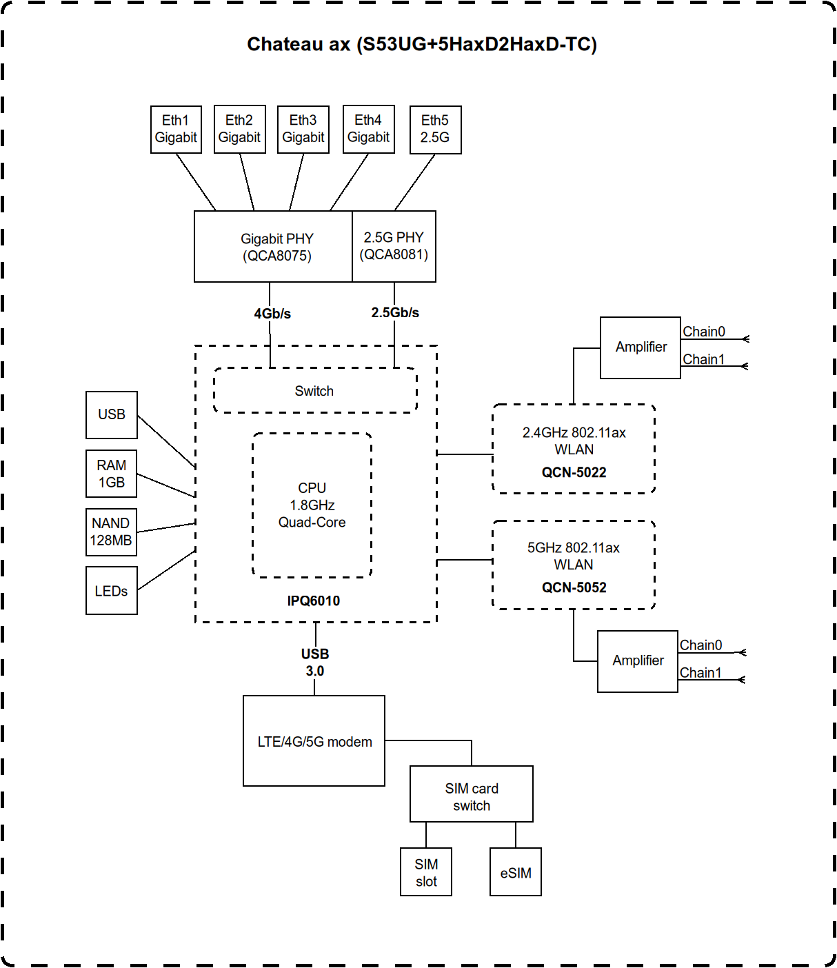
    Product code S53UG+5HaxD2HaxD-TC&RG650E-EU
    Architecture ARM 64bit
    CPU IPQ-6010
    CPU core count 4
    CPU nominal frequency 864-1800 MHz
    Switch chip model IPQ-6010
    RouterOS license 4
    Operating System RouterOS v7
    Size of RAM 1 GB
    Storage size 128 MB
    Storage type NAND
    MTBF Approximately 200'000 hours at 25C
    Tested ambient temperature -40°C to 70°C
    IPsec hardware acceleration Yes
    Suggested price $349.00

    Powering

    Details
    Number of DC inputs 1 (DC jack)
    DC jack input Voltage 12-28 V
    Max power consumption 27 W
    Max power consumption without attachments 18 W
    Cooling type Passive

    Mobile

    Details
    3G Category R8 (42.2Mbps Downlink, 5.76Mbps Uplink)
    3G bands 1 (2100MHz) / 5 (850MHz) / 8 (900MHz)
    LTE Category 20 (2.0 Gbps Downlink, 211 Mbps Uplink)
    MIMO DL 4x4
    MIMO UL 1x1 (5G SA MIMO UL 2x2)
    LTE FDD bands 1 (2100MHz) / 3 (1800MHz) / 5 (850MHz) / 7 (2600MHz) / 8 (900 MHz) / 20 (800MHz) / 28 (700MHz) / 32 (1500 MHz)
    LTE TDD bands 38 (2600MHz) / 41 (2500MHz) / 42 (3500MHz) / 40 (2300MHz) / 43 (3700MHz)
    5G NSA FDD bands 1 (2100 MHz) / 3 (1800 MHz) / 5 (850 MHz) / 7 (2600 MHz) / 8 (900 MHz) / 20 (800 MHz) / 26 (850 MHz) / 28 (700 MHz) / 67 (700 MHz) / 75 (1500 MHz) / 76 (1500 MHz)
    5G NSA TDD bands 38 (2600 MHz) / 40 (2300 MHz) / 41 (2500 MHz) / 77 (3700 MHz) / 78 (3500 MHz)
    5G SA FDD bands 1 (2100 MHz) / 3 (1800 MHz) / 5 (850 MHz) / 7 (2600 MHz) / 8 (900 MHz) / 20 (800 MHz) / 26 (850 MHz) / 28 (700 MHz) / 67 (700 MHz) / 75 (1500 MHz) / 76 (1500 MHz)
    5G SA TDD bands 38 (2600 MHz) / 40 (2300 MHz) / 41 (2500 MHz) / 77 (3700 MHz) / 78 (3500 MHz)
    TAC 86896506

    Wireless specifications

    Details
    Wireless 2.4 GHz Max data rate 574 Mbit/s
    Wireless 2.4 GHz number of chains 2
    Wireless 2.4 GHz standards 802.11b/g/n/ax
    Antenna gain dBi for 2.4 GHz 3
    Wireless 2.4 GHz chip model QCN-5022
    Wireless 2.4 GHz generation Wi-Fi 6
    Wireless 5 GHz Max data rate 1200 Mbit/s
    Wireless 5 GHz number of chains 2
    Wireless 5 GHz standards 802.11a/n/ac/ax
    Antenna gain dBi for 5 GHz 6
    Wireless 5 GHz chip model QCN-5052
    Wireless 5 GHz generation Wi-Fi 6

    Ethernet

    Details
    10/100/1000 Ethernet ports 4
    Number of 2.5G Ethernet ports 1

    Peripherals

    Details
    Number of SIM slots 1 Modem (Micro SIM)
    Number of USB ports 1
    USB Power Reset Yes
    USB slot type USB type A
    Max USB current (A) 1.5

    Other

    Details
    CPU temperature monitor Yes
    PCB temperature monitor Yes
    Voltage Monitor Yes
    Mode button Yes
    eSIM Yes

    Certification & Approvals

    Details
    Certification CE, EAC, ROHS
    IP 20

    Wireless specifications

    2.4 GHzTransmit (dBm)Receive Sensitivity
    1MBit/s23-100
    11MBit/s23-94
    6MBit/s24-96
    54MBit/s21-80
    MCS024-96
    MCS720-75
    MCS919-70
    MCS1117-67
    5 GHzTransmit (dBm)Receive Sensitivity
    6MBit/s24-96
    54MBit/s21-80
    MCS024-96
    MCS720-75
    MCS919-70
    MCS1117-67

    Included parts

    BrochureOpen
    User manualOpen
    Safety and regulatory informationOpen
    Block DiagramOpen
    RouterOS software manualOpen
    Declaration of conformityOpen (CE)

    High resolution images

    Ethernet test results

    S53UG+5HaxD2HaxD-TC&RG650E-EUIPQ-6010 All port test
    ModeConfiguration1518 byte512 byte64 byte
    kppsMbpskppsMbpskppsMbps
    Bridgingnone (fast path)219.22662593.52430.91509.2821
    Bridging25 bridge filter rules218.12649.1460.31885.3468.5254.9
    Routingnone (fast path)218.92657.8596.62443.61228.3668.2
    Routing25 simple queues218.52653.5463.41898468.5254.9
    Routing25 ip filter rules215.32614.4279.61145.2281.8153.3
    1. All tests are done with Xena Networks specialized test equipment (XenaBay),and done according to RFC2544 (Xena2544)
    2. Max throughput is determined with 30+ second attempts with 0,1% packet loss tolerance in 64, 512, 1518 byte packet sizes
    3. Test results show device maximum performance, and are reached using mentioned hardware and software configuration, different configurations most likely will result in lower results

    IPsec test results

    S53UG+5HaxD2HaxD-TC&RG650E-EUIPQ-6010 IPsec throughput
    ModeConfiguration1400 byte512 byte64 byte
    kppsMbpskppsMbpskppsMbps
    Single tunnelAES-128-CBC + SHA178.4878.191.9376.493.647.9
    256 tunnelsAES-128-CBC + SHA150.1561.155.5227.358.630
    256 tunnelsAES-128-CBC + SHA2565056055.4226.958.630
    256 tunnelsAES-256-CBC + SHA149.4553.354.8224.558.630
    256 tunnelsAES-256-CBC + SHA25649.4553.355225.358.630
    1. All tests are done with Xena Networks specialized test equipment (XenaBay),and done according to RFC2544 (Xena2544)
    2. Max throughput is determined with 30+ second attempts with 0,1% packet loss tolerance in 64, 512, 1400 byte packet sizes
    3. Test results show device maximum performance, and are reached using mentioned hardware and software configuration, different configurations most likely will result in lower results

    The device has an operating system preinstalled and licensed. No separate purchase is necessary and the product is ready to use. The device includes free software updates for the life of the product or a minimum of 5 years starting from date of purchase..

    Download: Full CE declaration (PDF)

    Information about Chateau 5G R17 ax

    [BG] Bulgarian С настоящето, "Mikrotikls SIA", декларира, че Chateau 5G R17 ax е в съответствие със съществените изисквания и другитеприложими разпоредби на Директива 2014/53/EC.
    [CZ] Czech "Mikrotikls SIA" tímto prohlašuje, že Chateau 5G R17 ax splňuje základní požadavky a všechna příslušná ustanoveni Směrnice 2014/53/ES.
    [DK] Danish Undertegnede "Mikrotikls SIA" erklærer herved, at følgende udstyr Chateau 5G R17 ax overholder de væsentlige krav og øvrige relevante krav i direktiv 2014/53/EF.
    [DE] German Hiermit erklärt "Mikrotikls SIA", dass sich das Gerät Chateau 5G R17 ax in Übereinstimmung mit den grundlegenden Anforderungen und den übrigen einschlägigen Bestimmungen der Richtlinie 2014/53/EG befindet.
    [EE] Estonian Käesolevaga kinnitab "Mikrotikls SIA" seadme Chateau 5G R17 ax vastavust direktiivi 2014/53/EÜ põhinõuetele ja nimetatud direktiivist tulenevatele teistele asjakohastele sätetele.
    [GR] Greek ΜΕ ΤΗΝ ΠΑΡΟΥΣΑ Ο ΚΑΤΑΣΚΕΥΑΣΤΗΣ "Mikrotikls SIA" ΔΗΛΩΝΕΙ ΟΤΙ Chateau 5G R17 ax ΣΥΜΜΟΡΦΩΝΕΤΑΙ ΠΡΟΣ ΤΙΣ ΟΥΣΙΩΔΕΙΣ ΑΠΑΙΤΗΣΕΙΣ ΚΑΙ ΤΙΣ ΛΟΙΠΕΣ ΣΧΕΤΙΚΕΣ ΔΙΑΤΑΞΕΙΣ ΤΗΣ ΟΔΗΓΙΑΣ 2014/53/ΕΚ
    [EN] English Hereby, "Mikrotikls SIA", declares that this Chateau 5G R17 ax is in compliance with the essential requirements and other relevant provisions of Directive 2014/53/EC.
    [ES] Spanish Por la presente, "Mikrotikls SIA", declara que este Chateau 5G R17 ax cumple con los requisitos esenciales y otras exigencias relevantes de la Directiva 2014/53/EC.
    [IT] Italian Con la presente "Mikrotikls SIA" dichiara che questo Chateau 5G R17 ax è conforme ai requisiti essenziali ed alle altre disposizioni pertinenti stabilite dalla direttiva 2014/53/CE.
    [LV] Latvian Ar šo "Mikrotikls SIA" deklarē, ka Chateau 5G R17 ax atbilst Direktīvas 2014/53/EK būtiskajām prasībām un citiem ar to saistītajiem noteikumiem.
    [LT] Lithuanian Šiuo "Mikrotikls SIA" deklaruoja, kad šis Chateau 5G R17 ax atitinka esminius reikalavimus ir kitas 2014/53/EB Direktyvos nuostatas
    [HU] Hungarian A "Mikrotikls SIA" ezzennel kijelenti, hogy a Chateau 5G R17 ax típusú beren-dezés teljesíti az alapvető követelményeket és más 2014/53/EK irányelvben meghatározott vonatkozó rendelkezéseket.
    [NL] Dutch Hierbij verklaart "Mikrotikls SIA" dat het toestel l Chateau 5G R17 ax in overeenstemming is met de essentiële eisen en de andere relevante bepalin-gen van richtlijn 2014/53/EG.
    [PL] Polish Niniejszym "Mikrotikls SIA" deklaruje że Chateau 5G R17 ax jest zgodny z zasadniczymi wymaganiami i innymi właściwymi postanowieniami Dyrektywy 2014/53/EC.
    [PT] Portuguese Eu, "Mikrotikls SIA", declaro que o Chateau 5G R17 ax cumpre os requisitos essenciais e outras provisões relevantes da Directiva 2014/53/EC.
    [RO] Romanian Prin prezenta, "Mikrotikls SIA", declară că aparatul Chateau 5G R17 ax este în conformitate cu cerinţele esenţiale şi cu alte prevederi pertinente ale Directivei 2014/53/CE.
    [SK] Slovak "Mikrotikls SIA" týmto vyhlasuje, že Chateau 5G R17 ax spĺňa základné požiadavky a všetky príslušné ustanovenia Smernice 2014/53/ES.
    [SI] Slovenian "Mikrotikls SIA" izjavlja, da je ta Chateau 5G R17 ax v skladu z bistvenimi zahtevami in drugimi relevantnimi določili direktive 2014/53/ES.
    [FI] Finish "Mikrotikls SIA" vakuuttaa täten että Chateau 5G R17 ax tyyppinen laite on direktiivin 2014/53/EY oleellisten vaatimusten ja sitä koskevien direktiivin muiden ehtojen mukainen.
    [SE] Swedish Denna utrustning är i överensstämmelse med de väsentliga kraven och andra relevanta bestämmelser i direktiv 2014/53/EC.
    [NO] Norwegian "Mikrotikls SIA", Erklærer herved at Chateau 5G R17 ax er i samsvar med de grunnleggende krav og øvrige relevante krav i direktiv 2014/53/EF.
    ×